新能源汽车是指采用新型动力系统,完全或主要依靠新型能源驱动的汽车,包括插电式混合动力(含增程式)汽车、纯电动汽车和燃料电池电动汽车等。2023年全球新能源汽车行业市场规模5052.67亿美元,近五年复合增速高达35.41%。初步估算,2024年全球新能源汽车行业市场规模将达5821亿美元。
全球新能源汽车领域的区域竞争格局呈现多极化特点。中国是全球最大市场,2023年中国新能源汽车市场占全球市场的63%。欧洲市场以德国、法国为代表,传统车企如大众、奔驰、宝马等加速电动化转型,并推动新能源政策落实。美国则由特斯拉主导,推动电动汽车技术创新并扩展全球市场。此外,日韩如丰田、现代等车企也在电动化方面积极布局,形成全球竞争的局面。
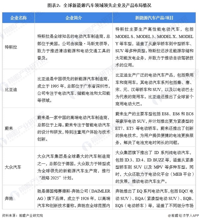
当前全球新能源汽车领域市场呈现明显的寡头垄断,由特斯拉比亚迪两家领头企业主导,特斯拉以技术创新和全球布局占据市场领先地位,比亚迪则在中国市场及商用车领域强势发展。除此以外,蔚来、小鹏和理想等中国新兴品牌,凭借智能化和高性能产品迅速崛起。传统汽车巨头如大众、奔驰、宝马等,逐步加速电动化转型,力图在电动汽车市场占有一席之地。整体竞争呈现出多元化、技术创新和市场快速扩展的态势。
更多本行业研究分析详见前瞻产业研究院《中国新能源汽车行业市场前瞻与投资战略规划分析报告》
同时前瞻产业研究院还提供产业新赛道研究投资可行性研究产业规划园区规划产业招商产业图谱产业大数据智慧招商系统行业地位证明IPO咨询/募投可研专精特新小巨人申报十五五规划等解决方案。如需转载引用本篇文章内容,请注明资料来源(前瞻产业研究院)。
更多深度行业分析尽在【前瞻经济学人APP】,还可以与500+经济学家/资深行业研究员交流互动。更多企业数据、企业资讯、企业发展情况尽在【企查猫APP】,性价比最高功能最全的企业查询平台。
本报告前瞻性、适时性地对新能源汽车行业的发展背景、供需情况、市场规模、竞争格局等行业现状进行分析,并结合多年来新能源汽车行业发展轨迹及实践经验,对新能源汽车行...
如在招股说明书、公司年度报告中引用本篇文章数据,请联系前瞻产业研究院,联系电话:。
前瞻产业研究院中国产业咨询领导者,专业提供产业规划、产业申报、产业升级转型、产业园区规划、可行性报告等领域解决方案,扫一扫关注。
【新能源汽车】行业市场规模:2024年中国新能源汽车行业市场规模将达3810亿美元新能源乘用车占比93%
【新能源汽车后市场】行业市场规模:2024年中国新能源汽车后市场行业市场规模将达到12153亿元新能源汽车金融市场占比超75%
2023年中国电子铝箔行业产业链分析新能源汽车及工业控制等领域推动行业发展【组图】
2023年中国电子铝箔行业产业链分析新能源汽车及工业控制推动行业发展【组图】
2024年中国汽车音响行业新能源汽车市场机遇分析新能源汽车前装市场是企业营收新增长点【组图】
2024年中国钕铁硼行业新能源汽车应用现状分析新能源汽车钕铁硼材料应用需求快速增长【组图】
