九游体育中商情报网讯:如今,能源问题已经成为全球关注的焦点,传统能源的有限性以及对环境造成的压力,促使各国纷纷寻求新的能源解决方案。中国的新能源发电行业业务布局广泛而深入,发展战略紧扣“双碳”主题。
新能源发电主要包括太阳能发电、风能发电、水能发电、生物质能发电以及地热能发电等。
资源勘察与评估:对特定区域内的自然资源进行评估,例如风速、光照强度、水流速度等。包括资源评估和可行性研究。
设备制造:包括原材料供应、零部件制造、设备组装、质量检测与认证四个环节。
项目开发与建设:包括项目规划与设计、许可申请、土建施工、设备安装四个环节。
运营与维护:定期检查和维护发电设施,确保其高效运行。包括风力发电、太阳能发电、水能发电、生物质能发电和地热能发电等。
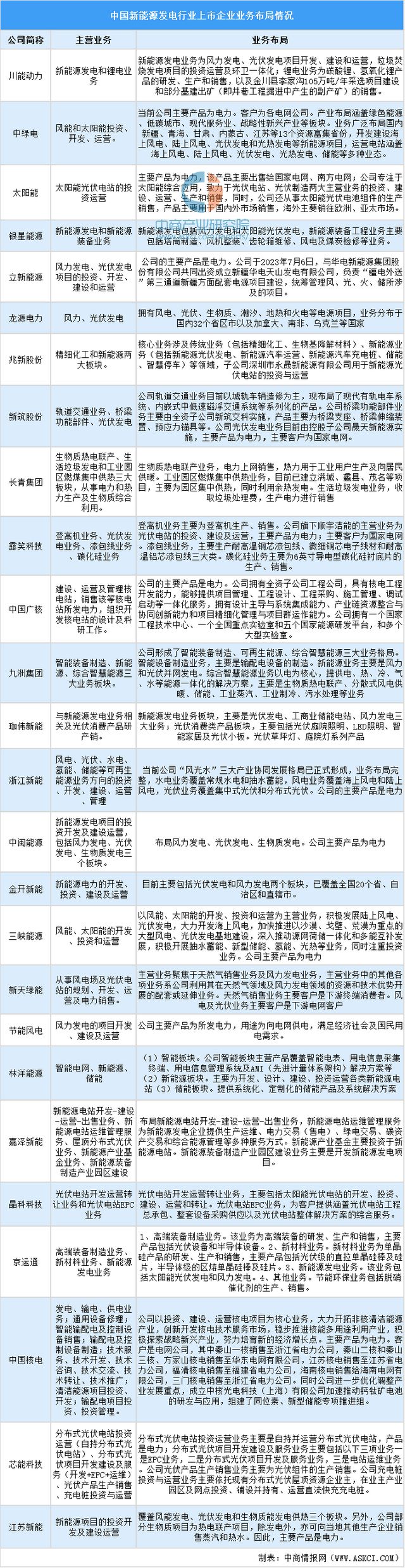
2023年,中国新能源发电行业上市企业共26家,分布于东部、中部、西部的各个地区。其中北京市共有5家上市企业,广东省共有4家上市企业。
2023年,我国新能源发电行业上市企业共26家,共实现营业收入3138.82亿元,实现归属母公司股东的净利润473.16亿元。营业收入与归属母公司股东的净利润方面,中国核电与中国广核遥遥领先于其他企业,特别是在归属母公司股东的净利润方面,中国广核和中国核电共实现200亿元以上。
各企业业务布局广泛,基本覆盖产业链各环节,形成了较为完整的产业链。各企业依据自身业务的优势,在新能源发电业务之外,进行产业链延伸和市场布局。
企业发展战略都紧扣国家“双碳”目标和能源绿色低碳转型的要求。通过产业链整合、市场拓展、创新驱动等措施巩固企业行业地位。
更多资料请参考中商产业研究院发布的《中国新能源发电行业市场前景及投资机会研究报告》,同时中商产业研究院还提供产业大数据、产业情报、行业研究报告、行业白皮书、行业地位证明、可行性研究报告、产业规划、产业链招商图谱、产业招商指引、产业链招商考察&推介会、“十五五”规划等咨询服务。
特别声明:以上内容(如有图片或视频亦包括在内)为自媒体平台“网易号”用户上传并发布,本平台仅提供信息存储服务。
奥迪开启清仓“价格战”!Q5L一口气降15.64万,30天热卖12279辆
外媒:黎巴嫩军方称,特种部队正在多地以“可控方式”引爆“可疑通信设备”
目前华为PC将最后一批搭载Windows!余承东:已可不用、完全替代美国零部件
新消费周报 京东、快手备战双11; 特百惠申请破产保护;阿拉比卡咖啡期货价格创2011年以来最高
2025年健康消费新趋势:11位行业先锋揭秘“轻健康”的未来走向(上)
GPD 员工称 AMD 锐龙 AI 9 HX 370 比 R7 8840U 贵出一倍
华为首款三折屏Mate XT 非凡大师体验:尊贵且实用 名副其实的超旗舰
苹果iPhone16系列体验:虽然没上AI,但依旧是地表最强的智能手机
