九游官方入口九游官方入口对于终端市场而言,期盼已久的设备价格终于回归理性,延期项目加速启动,开工及并网项目规模创下新高。前11个月,国内光伏新增装机164GW,远超前两年的新增装机总和。与此同时,电站开发商也面临着包括储能配套、土地、非技术成本等在内的重重成本考验,特别是电力市场化交易大势下,交易比例跃升,负电价频发,电站收益模型趋向复杂化。
而光伏制造商,受益于需求井喷,出货量创下新纪录,但激烈的技术竞赛、此起彼伏的产能扩张以及海外库存、贸易壁垒等冲击不断, 行业焦虑蔓延,新一轮大洗牌开启。
不过,碳中和的“高光”之下,行业共识难改,光伏是少有的具备高度确定性以及发展前景的行业,更多优质光伏企业砥砺前行。对于即将揭幕的2024年崭新篇章,行业又将何去何从呢?巅峰在此抛砖引玉。1、效率为本,高效技术“三足鼎立”
效率乃光伏行业的核心诉求,同时也是产业降本增效的第一推动力。随着p型PERC电池转换效率接近“天花板”,更高效率的n型技术迭代加速。据北极星统计公开信息,2023年n型组件招标规模超过百GW,占比已近50%。
需求倒逼之下,企业产线迭代加速。目前,n型技术路线中,广受市场热捧的具备商业化量产前景的当属TOPCon和HJT。其中TOPCon凭借更优的性价比成为更多电池组件企业的优选迭代技术,仅2023年国内已投产的TOPCon产能达到433GW,其中电池327.5GW、组件105.5GW。
与TOPCon相比,仍受成本制约的异质结规模化进程相对缓慢。Infolink预期,2023年全球异质结落地产能约50GW,占n型电池产能的10.8%,预计2024年全行业将有超80GW异质结项目扩产。
此外,备受关注的还有XBC技术,特别是随着隆基绿能宣布全面押注BC技术,该技术迅速成为市场焦点。值得重视的是,作为平台型技术,BC技术可以与PERC、TOPCon、HJT等技术叠加,进一步突破效率极限。
随着2023年各企业选定下一代技术路线年的技术竞赛也将更加激烈,任一技术的突破均有可能引起格局动荡,但为行业带来的将是更高效率、更高功率的组件,拉动光伏成本持续向下。
技术迭代扩张,叠加蜂拥而至的新玩家,光伏制造产能狂飙之下过剩危机再现,2023年产业链价格“狂泻不止”。年初至今,多晶硅、硅片、电池片、组件价格最大降幅分别达66%、49%、55%、48%。
有业内人士指出,“1元/W的组件价格,全产业都难以盈利”。而最低组件单瓦报价甚至已到0.8元左右,且跌势未止。受市场变动影响,目前,企业项目暂停、停产、延期、裁员消息不断。
行业洗牌,基础薄弱的新玩家或将首当其冲,其次则是资金实力差、负载率和成本高、一体化程度低及管理运营不佳的企业。待落后产能出清,行业将进入新一轮的供需平衡。3、头部企业扩张不止,集中度或进一步提升
淘汰赛中,凭借技术、成本、资金、渠道、品牌等优势,抗风险能力最佳的仍为头部企业,并且借势产能出清,将进一步蚕食市场份额。
如多晶硅环节,近期通威、大全纷纷再抛百亿扩产计划。仅通威一家,据业内人士估算,若规划产能全部落地,则可满足市场需求的七成以上。
根据中国光伏行业协会数据统计,2022年多晶硅、硅片、电池片、组件环节,CR5的产量占比分别为87.1%、66%、56.3%、61.4%。未来,市场份额或将进一步向龙头集中。
光伏支架市场,目前占据绝对优势的仍然为固定支架。不过,提升电站发电量,跟踪支架的接受度逐渐提升,特别是在庞大的风光大基地项目中,多数项目拿出一定比例采用跟踪方案。据中国光伏行业协会预测,2025年国内跟踪支架的市占率将提升至25%以上。
与此同时,柔性支架的关注度持续上升。据悉,与传统固定支架、跟踪支架相比,柔性支架的优势在于高净空、大跨距,不仅有利于开展农光互补、渔光互补等“光伏+”项目,还非常适合鱼塘、复杂山坡地、污水厂、滩涂、水渠等地的光伏安装,实现大幅提高土地的综合利用效率、降低工程造价的目的。
逆变器则受芯片短缺影响,近两年技术升级稍显沉寂。有龙头企业指出,待摆脱芯片掣肘后,逆变器有望重回技术竞赛。不过,储能爆发之下,逆变器企业借助技术优势,纷纷杀入储能市场,从储能逆变器到储能电池、储能系统,光储并进。
国内市场的极度内卷,也让光伏企业“出海”迫在眉睫。不过,诸多热点海外市场,为扶持本土制造,一方面加大补贴力度,另一方面对中国光伏制造祭出贸易壁垒。据商务部统计,过去10年,美国、欧盟、加拿大、印度等6个国家和地区对我国光伏产品总计发起了近20起贸易经济调查。
积极争夺海外市场,我国光伏企业正从“中国造、全球卖”走向“全球造、全球卖”。据北极星统计,今年以来,共超19家光伏企业计划在海外投资建厂,建设范围几乎涵盖光伏全产业链,其中硅片、电池、组件环节规划产已超90GW。从建设选址情况来看,东南亚之外,美国以及中东等一些国家成为我国光伏企业海外建厂的重点区域。(晶科、晶澳、隆基、天合……19家企业90GW产能“出去”了!)
2023年前11个月,国内光伏新增装机达到164GW。中国光伏行业协会两次上调装机预期,预计全年光伏新增装机或将达到160~180GW,增速将创下历年新高。
2024年终端光伏需求,综合各方观点,增速放缓或将是大概率事件,或减速至20%~30%。国家能源局预期,2024年全国风电光伏新增装机2亿千瓦左右。
而在光伏装机结构中,随着大基地项目陆续并网,集中式地面电站占比将快速上升,重回“C”位。
缓解用地矛盾,海上光伏成为集中式电站的“新蓝海”。山东省率先抢跑,将打造“环渤海、沿黄海”双千万千瓦级海上光伏基地,总装机规模高达42GW,其中首批11.25GW桩基固定式海上光伏项目计划于2024年前全部开工,2025年前陆续并网。此外,江苏、福建等纷纷规划海上光伏实施方案。
满足海上需求,晶澳、晶科、天合、隆基、阿特斯、华晟等头部企业已纷纷升级光伏产品海洋环境相关认证或推出专用组件。2024年,随着海上光伏项目规模化推进,产品竞赛也将愈加激烈。
不过,作为新兴市场,据专家反馈,从实证项目来看,海上光伏项目也面临着诸多挑战,如海鸟频繁落在光伏板上、浮体基础海生物附着严重导致浮体产生倾斜等。无论是设备、技术亦或施工等,海上光伏项目之路挑战重重。
绿色转型大势下,无论是厂房业主亦或普通居民,光伏安装意愿持续上升,直接带动分布式光伏装机连年跃升。从2021年至今,分布式光伏新增装机占比持续超过50%,撑起光伏市场的“半壁江山”。
而随着规模扩大,分布式光伏也成为监管重点。今年以来,多省多地下发分布式光伏政策文件,从备案、并网、安装、配储等多方面规范市场。(13省20份红头文件,整顿分布式光伏!)
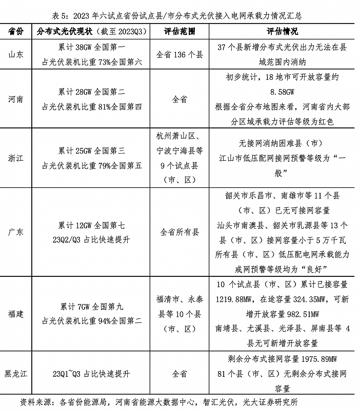
此外,随着分布式光伏的大规模接入,电网压力剧增,多地发出电网承载力预警,红色区域暂停项目备案、并网。这也预示着接下来,电网接入将是分布式光伏竞相争夺的“新指标”,电网承载能力成为限制分布式光伏新增装机的重要因素。
光伏装机占比跃升带来的还有著名的“鸭子曲线”,即光伏发电量在中午时达到最大,在傍晚没有太阳能时消失,但此时的电力需求却急剧上升,从而造成净负荷曲线形似一只“鸭子”。
调整用电需求,促进光伏消纳,山东、湖北、宁夏、新疆等10多个省份部分月份的销售电价中午执行谷段、深谷电价,对工商业分布式光伏投资收益造成影响。
从市场反馈来看,或调整金融政策、或考虑配置储能,工商业分布式光伏投资业主积极调整以应对分时电价影响。
促进新能源消纳,电力交易持续推进。早在2022开年,国家发改委、能源局发布《关于加快建设全国统一电力市场体系的指导意见》提出,到2030年,新能源全面参与市场交易。目前,中长期交易、现货交易、绿电绿证交易多管齐下。
电力交易大势下,新能源项目的竞争电价比例也逐渐扩大。如云南省2024年风光上网电价,下半年并网项目调低燃煤发电基准价支付比例,交易电价比例上升。但电力交易中特别是现货市场价格波动性大,零电价、负电价频发,电价也成为新能源项目最大的不确定因素,投资收益率测算更加复杂。
事实上,不仅仅是集中式电站,分布式光伏上网电价变革同样提上日程。如湖南省政策提出,十四五”末实现全电压等级所有分布式光伏全部进入市场;山东分布式光伏市场探索分时上网电价机制等,固定上网电价机制变革在即。
2024年的光伏市场,有寒冬、但仍有期待。从满足基础的安装需求,再到满足更加多元化的高级需求,光伏行业终将从少年、青年走向成熟。与此同时,监管部门持续引导,有序推进产能,支持高效技术应用、松绑产业配套等,未来光伏市场也将更加健康、更加规范。3060
“寒冬已来”是当前业内外人士对光伏产业的共同感知。暴跌的产品价格和股市,高企的库存和负债,拉扯追光者的心不断下坠。减产停产,破产裁员,虽然早有预料,但当这场由产能严重过剩引致的风暴真正来临时,还是让许多光伏人不禁痛喊出声:寒冬还得多久,光伏之春何时再回?
正如巅峰作出的预判,光伏行业将迎来新一轮震荡。行业过度竞争,产业链价格全线下跌,甚至低于行业平均成本线年以来大幅下滑,没有最低,只有更低。
低价竞争下,光伏企业盈利空间大幅压缩,光伏产业链利润率出现不同程度的下滑。
增量不增收,增量反减利,也对资本市场产生负面效应,悲观预期带动光伏股价持续下探触底,巨额市值蒸发。据黑鹰光伏统计,截至1月初,相较巅峰市值,光伏企业总市值蒸发超3万亿元,大部分企业市值剩下高峰时的1/3、甚至1/4。为防范行业风险扩大,政策端及时干预。10月份,证监会阶段性收紧光伏相关行业再融资与IPO;11月,工信部对光伏行业进行约谈。在市场与政策的“双重镇定”下,资本“逐光热”迅速降温。光伏产业融资与扩产节奏放缓,诸多项目延期或选择终止,其中不乏头部企业的身影。
企业淘汰赛开始,头部企业凭借成本、品牌、市场等优势尚能一战,而盈收脆弱的三四线企业则难以久抗。寒意裹挟,光伏同仁坚定的“追光信仰”也开始动摇。一面是双碳背景下新能源前景依旧明朗,另一面是行业竞争疯狂,盈利空间逐渐消失。光伏产业还需经过“几重山”,才能到达彼岸,成为主体能源?彼岸不远,景色宜人,就像海市蜃楼,抬首可见。中国3060目标已定,全球碳中和时点设在2050年。2023年全球气候峰会COP28,比较一致倡议将传统能源逐步取代。未来光伏将担当重任,肩负主力能源之责。
(一)发达国家体需求我们假设:到2060年发达国家体整体人口基数基本稳定;发达国家体经济增长已经或正在表现为与能源脱钩,也就是说,假设到2060年,发达国家体电力需求并不增长,与当前人均用电量基本一致。平均而言,发达国家体人均用电6000千瓦时/年;按照全球碳中和要求,假设发达国家体电力总量不增,结构调整,光伏发电比例占50%;考虑到光伏发电设备设计使用年限,并定期进行替代更新,我们将更新周期设定为25年;假设光伏新增装机以均匀速度增长。根据以上假设,以极简模型,我们推导出2024-2060年发达国家体光伏年度新增装机量,如下图所示:
(二)中国光伏需求中国是制造业大国,当前绝大部分制造业还属于中低端,用能居高难下。为此,中国经济增长与用能需求长期内仍呈现正相关关系,远期或有希望脱钩。随着电气化水平不断提高,电能替代加快,中国用电量也将进一步增长。在预测用电需求量时,通过综合考虑包括经济增速、人口基数、产业结构调整、电能替代持续等影响因素,我们假设:1、到2060年中国人口基数基本稳定;2、到2060年碳中和时,中国用电量复合年均增长率(CAGR)为3%;3、考虑到光伏发电设备设计使用年限,并定期进行替代更新,我们将更新周期设定为25年;4、假设光伏新增装机以均匀速度增长。通过对现有各电力来源的潜力和作用进行分析,以2019年作为基数,我们推测到2060年:1、化石能源发电占比低于10%,然气发电量较2019年增长4倍传统能源中,由于煤炭的不可再生性与高碳排性,未来煤电将退出主体电源地位,通过清洁低碳与灵活性改造,逐步向保障性和系统调节性电源转型。燃气虽然比煤炭清洁,但本质也是不可再生资源,且中国天然气进口依存度高,即使然气未来有显著降价空间,在能源体系中主要发挥支撑能源转型的过渡作用。2、核电较2019年增长2倍核电虽然低碳清洁,但投资成本高,建设周期长,民众认同度复杂,大规模快速发展可行性不大。与煤电类似,核电在能源体系中可发挥兜底能源的作用。3、水电极限开发水电清洁低碳,技术成熟度最高。目前中国水电已探明可开发装机容量约为6.87亿千瓦,处于全球领先地位。截至2023年11月底,全国水电累计装机容量达4.21亿千瓦,剩余可开发容量不足10%,发展空间有限。4、风力较2019年增长10倍新能源百花齐放,但就技术成熟度与发电经济性来说,风电与光电遥遥领先,未来将成为中国电源结构中的主体电源。而风电,尤其是深远海风电成本远高于光伏,未来增长速度应当慢于光伏。
(三)其他发展中国家我们假设:1、到2060年其他发展中国家人口基数也基本稳定;2、其他发展中国家将持续发展经济并提高生活水平,到2060年,发展中国家人均用电将达3000千瓦时/年;3、按照全球碳中和要求,其他发展中国家光伏发电占总电力需求的50%;4、考虑到光伏发电设备设计使用年限,并定期进行替代更新,我们将更新周期设定为25年;5、其他发展中国家光伏新增装机以均匀速度增长。根据以上假设,我们推导出2024-2060年其他发展中国家光伏年度新增装机量,如下图所示:
我们将发达国家体、中国及其他发展中国家,分别进行预测,再进行加总,推算得出2024-2060年全球光伏年度新增装机量,如下图表所示:
三、寒冬更待何时?在对全球光伏需求潜力进行预测后,通过产能对比发现,当前中国光伏全产业链存在严重过剩,过剩或产能闲置已经超过2/3,接近3/4,产能布局增速远远超过实际需求增速,现有产能足以满足2060年预测的新增装机需求。
即使短期内光伏产业收紧扩产节奏,新产能进入速度有所下降,但是行业总产能,或是行业内的企业扩产,或是跨界资本进入,依然在扩张过程中。同时,就已经形成的产能而言,一方面,依赖母体公司的经济实力,落后产能退出会拉长时间;另一方面,只要母体公司能坚持,较先进的产能不到最后一刻也不会关停并转。预计未来2-3年内,光伏产业将处于过度竞争中,产业链平均价格将持续低于平均成本,一半以上的企业或产能将处于亏损状态,即使部分企业的资本尚能支撑,但是,一半以上的企业或产能将被淘汰出局。大家比较关心的是,未来2-3年内,光伏行业是否会有大型特大型企业退出,或从一流企业退步到二三流企业?回顾光伏行业经历过的几次风暴,历次都有大型特大型的龙头企业崩盘,甚至集体崩盘。巅峰预测,此次风暴的结果是,大型特大型企业集体走强,成为中流砥柱,而大批中小企业和跨界企业成为牺牲品,最后行业集中度越来越高,类似白色家电行业,终将剩下为数不多的龙头企业,形成寡头垄断架势,成为全球主要制造商。事实上,此次情况可能比较复杂。少数龙头企业或退步,一些大型企业或许会淘汰出局,大批中小企业不得不退场,一些跨界而来的企业,携资本和资源优势,集聚行业专才,利用全新技术和装备,也会趁势而起,未来或将成为行业的中坚。(三)长期来看,是否有中小企业或跨界企业逆流而上?纵观全球历次经济危机,包括此次光伏行业风暴,大多数由供给过剩导致。危机的结果就是淘汰落后产能和问题企业,而处于龙头的问题企业首当其冲。行业危机一般经过类似的周期,即产能急剧扩张、严重过剩、淘汰落后产能及问题企业、兼并重组加快、新技术兴起及应用,行业再次恢复。大家比较关心的是,光伏行业乃至新能源行业是否将有革命性技术出现并广泛应用,带领新能源行业上一个新台阶,进入一个新阶段?如果没有革命性技术,现有冉冉上升的Topcon、HJT、BC等技术也会带领行业回归并增长,但需要更长时间回到正常态。这次风暴,并不是行业需求见顶,而是扩张速度过快导致的供需严重错配。当前的产能水平已经基本满足未来几十年的装机需求,但未来尚未来,未来还久远。产业前景虽然明朗,但产能发展空间几乎已经到顶。由于入局者甚多,扩张速度过快,光伏产业仅靠资本加码就能赚钱的时代已然过去,接下来是技术引领,资源为王的时代。理论上看,光伏产业的天花板由全球能源转型产生的巨量需求决定的,然而能源转型并非一蹴而就。实际上,究竟有多大比例的潜在需求能够转化为中国光伏产业的有效需求,受许多因素影响。而正是这些因素的叠加和阻碍,决定了中国光伏产业发展将要越过“万重山”。全球能源转型下的出口驱动是中国光伏产业发展的重要引擎。在中国光伏产业发展史上,海外市场,尤其是欧美市场,一直是我国光伏出口的主战场,也曾经历过“成也萧何,败也萧何”的尴尬。海外光伏装机整体呈现逐年上升趋势,带动中国光伏产品出口量增长。据中国光伏产业协会统计,2022年中国光伏产品出口总额高达512.5亿美元,同比增长80.3%。其中,欧洲是中国光伏出口第一大市场,2022年占比54.8%;亚洲市场位居地二,占比23.6%。
近年来,在中美脱钩的大背景下,出于产业竞争、供应链安全及刺激经济增长等因素考虑,美欧国家积极推动新能源供应链本土化发展。在巨大的市场需求吸引下,印度、越南等国也不甘落后,乘机加码光伏制造业。这些不利因素共同作用下,中国光伏海外市场是否将失守?在低成本绿色转型与国家产业博弈选择中,美欧国家还是选择产业博弈为先。未来,美欧牵头的针对中国光伏、风电、储能、电动车等的各种贸易壁垒,包括关税,还会越来越多,并可能被全球效仿。虽然为稳固海外市场份额,中国光伏企业纷纷在海外投资建厂,但其遭遇的问题及负面效应不可小觑。海外市场错综复杂,变化难测,风险重重,构成了一重重难以越过的山。
由于风光出力的随机、波动与间歇性,风光资源与负荷在地理与时间上的错配,并网消纳成为了新能源上位的“卡脖子”难题。随着光伏装机逐年攀升,尤其是分布式光伏装机的迅速增长,全国并网消纳的压力也陡然增加。近期,湖北、辽宁及河南多省市因电网承载力趋近饱和而纷纷叫停光伏项目。
分布式光伏并网消纳难题待解,集中式大基地的光伏项目或风光项目面临更大的挑战,就地消化遭遇负荷不足,特高压远距离输送面临通道容量不足、配套成本太高、输送风险较大等问题。为解决并网消纳这一难题,各地实行强制性或鼓励配储,并推动虚拟电厂示范等办法,但这只是杯水车薪,治标不治本,管前不顾后,徒增新能源并网消纳成本。如今,中国风光发电占比才仅仅15%,并网消纳就存在严重堵塞,势必制约下游巨量需求释放,因此,电网承载的最大容量成了光伏产业发展的天花板,也是光伏产业最难以越过的重重大山。下游电站持续增长的投资是光伏产业稳定发展的基础和前提。投资积极,则光伏产业兴;投资萎靡,则光伏产业衰。为实现未来光伏年度新增装机的需求,究竟需要多大规模的投资资金?为方便测算,我们简单假定,未来至2060年,全球各国投资建设光伏电站的综合平均成本为3元人民币/W。
巅峰简单估计,到2060年,为满足中国光伏装机需求,累计共需约48万亿元的投资,全球则需约85万亿元投资,体量巨大。当然,为实现全球碳中和目标,可再生能源相关的其他投资也会不同比例地增加,如风电、水电、储能、核电、生物质发电、氢能、电网、智慧能源等,全球巨额资本将涌入相关各行各业。资本是追求回报率和安全性的。光伏电站投资者,无论国有还是民营,都需要自有资本回报率有最低保障。自光伏平价上网后,一是并网消纳实际小时数成为变量,弃光弃风现象将常态化;二是上网电价成为变量,负电价、零点价及低电价时间上升;三是额外成本也是极为不确定的变量,如强制配储、产业配套、各类租金、各种税费、政策调整等。这些变量给光伏电站投资带来不少负面影响,为此,全国各地一些光伏电站备案项目已经陆续取消;或多或少正在建设中的项目,一旦建成投产就可能面临亏损;已经运营中的少数项目,也因各种原因,处于亏损风险中,这些负面影响将严重挫伤光伏电站未来投资的积极性。考虑资本的逐利性,如果不能有效解决制约光伏电站投资盈利性的体制机制问题,资本将难以流入。此起彼伏的各种负面变量,也是光伏产业发展道路上一重重必须消除的障碍之山。(四)电力安全能否有所保障?随着可再生能源电力占比越来越高,电力能源安全的风险则随之陡增。同时,气候异常变化的频率越来越大,异常停风、无光、缺水、冰凌、地震、台风等无规律地出现,导致风电、光伏、水电发电量陡降,自然灾害极易摧毁发电设施。靠天发电经常遇到天公不作美,极端情况下,电力能源安全难以保障。可以依靠储能来解决电力能源安全问题吗?当前,小规模的跨时储能有解,但大规模的、跨天、跨周、跨月、跨季的储能还没有行之有效的解决方案,更没有低成本的解决方案,只能简单粗暴地解决,即拉闸限电、或有序供电。如果不能解决高比例大规模可再生能源带来的极端情况下的电力能源安全问题,新能源发展的必要性就受到广泛质疑,光伏产业必然受到阻碍,这也是光伏产业未来大规模发展难以越过的重重叠叠的大山。我们一直简单假定,随着碳中和目标的推进,光伏新增装机逐年平均稳定增长。事实上,无论国内还是国外,各种负面因素叠加,平均稳定增长只是一厢情愿,或快或慢、或飞或停,将是常态。增长的快慢将导致行业波动、风暴甚至危机。历次光伏行业风暴或危机,问题龙头企业率先崩盘,一半以上企业破产倒闭,大笔投资“石沉大海”。此次风暴如果不加干预,最终也能通过市场机制回归供求的相对平衡,但当前中国光伏产业规模大、投资重、影响广,涉及金融、能源、工业等多个领域。如能尽早帮助产业恢复秩序,不仅有利于行业的健康发展,而且也有利于减少经济影响。如何抑制地方政府与有关资本的新能源冲动和投资冲动?国家相关行业管理部门可作为的空间极其有限,金融部门倒可以分类施策。大量重复性投资不仅造成资源浪费,也造成金融风险的积聚。金融监管部门分类施策,支持创新技术和创新企业,鼓励兼并收购,整合行业产能,而不是简单的、外延式扩大投资和规模。深化能源和电力体制改革,加快构建新型电力系统,可以帮助光伏等新能源产业绕过一道道的崇山峻岭。如何改革,既鼓励大规模高比例的新能源消纳,又保障电力能源体系安全,同时让电站投资人有利可图,需要参考国际上先进的经验、模式和体制,不能回避真问题,更不能隔靴搔痒抓改革。光伏产业彼岸可见,异常美好。历经数次暴风骤雨,前面还有“万重山”,如果能够越过,前途大好;如果过不去,光伏产业未来和碳中和目标将是一个海市蜃楼。
