中商情报网讯:分布式光伏系统是指在用户场地附近建设,一般接入低于35kV及以下电压等级的电网,所发电以就地消纳为主,且在配电系统平衡调节为特性的光伏发电设施。随着“双碳”行动方案的实施和“整县开发试点”工作的推进,中国分布式光伏发电快速发展,装机规模不断扩大。
分布式光伏产业链上游主要包括光伏组件、光伏逆变器、光伏支架、光伏并网箱、控制器、蓄电池组、交直流电缆等;中游为分布式光伏发电系统的集成,包括户用光伏和工商业分布式光伏两类;下游为用电及电站的运营、维修环节。
光伏组件是光伏产业链的重要环节之一,在光伏装机供需两旺的背景下,我国光伏组件市场保持较快发展势头。根据中国光伏协会数据,2022年,中国光伏组件产量达到288.7GW,同比增长58.8%。随着光伏组件各大厂商持续扩增产能,预计未来产量将继续增长。中商产业研究院分析师预测,2023年中国光伏组件产量将达到433.1GW,2024年将达到586.8GW。
我国光伏组件领域涉及的企业众多,从企业出货量排名来看,据统计,2023年上半年前五大厂家分别为晶科能源、天合光能、隆基绿能、晶澳科技和阿特斯太阳能。其中,晶科能源以30.8GW组件出货位列第一;天合光能/隆基股份组件出货均约27GW,并列第二;晶澳科技电池组件出货量23.95GW(含自用497MW),位列第三。此外,组件出货量超10GW的还有三家企业,分别是阿特斯14.3GW,东方日升11.9GW以及正泰新能11.5GW。
光伏支架作为光伏电站的“骨骼”,其性能直接影响光伏电站的发电效率及投资收益,是所有地面光伏电站的主要设备之一。中商产业研究院发布的《2023-2029中国光伏支架市场现状研究分析与发展前景预测报告》显示,2022年我国光伏支架的市场规模为190亿元,同比增长8.6%。随着我国不断加大光伏装机量,预计未来光伏支架的市场规模将会继续稳步提高。中商产业研究院分析师预测,2023年我国光伏支架市场规模将达210亿元,2024年增至253亿元。
从企业来看,“2023中国光伏支架企业20强”榜单显示,我国光伏支架重点企业包括江苏国强兴晟能源科技有限公司、江苏中信博新能源科技股份有限公司、深圳市安泰科清洁能源股份有限公司、天津鑫润恒信新能源科技发展有限公司、天津仁汇新能源科技有限公司等其中,江苏国强兴晟能源科技有限公司以20148兆瓦的出货量,位居榜首。
光伏逆变器能够把太阳能电池板发出的直流电逆变为交流电,供负载使用或并入电网,是光伏发电系统的核心设备之一。近年来,随着光伏产业的快速发展,中国光伏逆变器市场迅速扩张。数据显示,2022年中国光伏逆变器出货量达131.7GW,较上年增长约60GW。预计未来中国光伏逆变器出货量将继续高速增长。中商产业研究院分析师预测,2023年中国光伏逆变器出货量将达到152.6GW,2024年将达到175.3GW。
从行业集中度来看,全球光伏逆变器行业市场参与者众多,属于充分竞争市场。中商产业研究院发布的《2023-2028年中国光伏逆变器行业市场前景预测及未来发展趋势报告》显示,2021年全球光伏逆变器出货量前五名企业的市场份额占比约为63%,前十名约占82%。
从企业出货量排名情况来看,根据《2022年全球光伏逆变器供应商出货量市场排名》,中国企业继续“霸榜”,阳光电源、华为、锦浪科技、古瑞瓦特、上能电气、固德威和首航新能源等七家企业进入前十位。
九游体育%2F2023%2F1120%2F3c2292a4j00s4edfh001bc000hs00eng.jpg&thumbnail=660x2147483647&quality=80&type=jpg />
近年来,受益于政策推动、光伏技术进步和需求增长,中国分布式光伏新增装机容量快速增长。中商产业研究院发布的《2023-2028年中国分布式光伏行业市场前景预测及未来发展趋势研究报告》显示,2022年全国分布式光伏新增装机容量达51.11GW,较上年增长74.56%。2023年前三季度,全国分布式光伏新增装机容量67.14GW,占光伏新增装机总量的52.07%。中商产业研究院分析师预测,2023年全年中国分布式光伏新增装机容量将达到89.52GW,2024年将达到111.87GW。
随着“双碳”行动方案的实施和“整县开发试点”工作的推进,中国分布式光伏累计装机容量呈高速增长趋势。中商产业研究院发布的《2023-2028年中国分布式光伏行业市场前景预测及未来发展趋势研究报告》显示,2022年我国分布式光伏累计装机容量达157.62GW,占光伏装机总量的40.21%;截至2023年9月底,全国分布式光伏累计装机容量225.26GW,占光伏装机总量的43.29%。中商产业研究院分析师预测,2023年全年中国分布式光伏累计装机量将达到315.24GW,2024年将达到418.76GW。
分布式光伏分为户用光伏和工商业分布式光伏两大类。其中,户用光伏项目为业主自建的户用自然人分布式光伏项目;工商业分布式光伏发电项目为就地开发、就近利用且单点并网装机容量小于6兆瓦的户用光伏以外的各类分布式光伏发电项目。截至2023年9月底,中国户用光伏和工商业分布式光伏分别累计装机105GW和120.26GW,分别占比46.61%和53.39%。
从全国各省市分布式光伏装机情况来看,中商产业研究院发布的《2023-2028年中国分布式光伏行业市场前景预测及未来发展趋势研究报告》显示,截至2023年9月底,山东省、河南省、浙江省分布式光伏累计装机居全国前三位,装机容量分别为38.22GW、27.62GW、24.55GW,合计90.39GW,约占全国的40.13%。全国分布式光伏累计装机前十名合计装机容量达到188.66GW,合计占比83.75%。
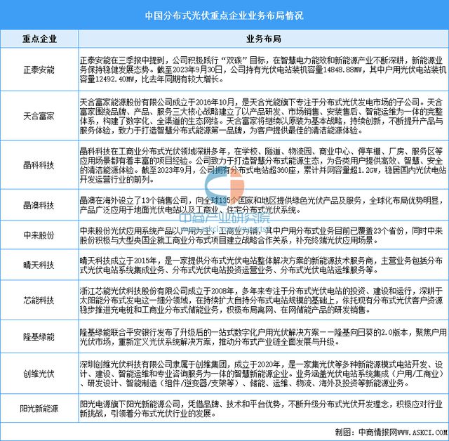
近年来,面对户用分布式光伏的广阔前景,包括正泰安能、天合富家、晶科科技、晶澳科技、中来股份等在内的企业纷纷加码掘金这一蓝海赛道,分布式光伏竞争激烈。
近年来,我国全社会用电量保持平稳增长。数据显示,2023年1~10月,全社会用电量累计76059亿千瓦时,同比增长5.8%。
分产业看,第一产业用电量1076亿千瓦时,占比1%;第二产业用电量49912亿千瓦时,占比66%;第三产业用电量13800亿千瓦时,占比18%;城乡居民生活用电量11271亿千瓦时,占比15%。
中国光伏发电累计装机容量的稳步增长为运维和检修服务带来庞大需求。中商产业研究院发布的《2024-2029中国光伏电站行业运营格局分析及投资潜力研究预测报告》显示,2022年中国光伏电站的运维和检修服务市场规模达到177亿元,2018-2022年年均复合增长率达18.42%。中商产业研究院分析师预测,2023年中国光伏电站的运维和检修服务市场规模将达到209亿元,2024年将达到248亿元。
更多资料请参考中商产业研究院发布的《2023-2028年中国分布式光伏行业市场前景预测及未来发展趋势研究报告》,同时中商产业研究院还提供产业大数据、产业情报、行业研究报告、行业白皮书、商业计划书、可行性研究报告、园区产业规划、产业链招商图谱、产业招商指引、产业链招商考察&推介会等服务。
